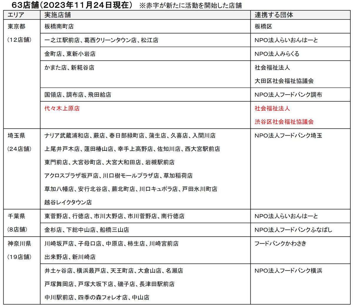
株式会社マルエツは食に不安を抱く子育て家庭への支援や食品ロス削減への貢献、環境負荷の低減のため、生活者やフードバンク団体の協力の元、フードドライブ活動を行っている。11月24日(金)からマルエツ代々木上原店でも同様の取り組みを開始した。

ELEMINIST Press
最新ニュース配信(毎日更新)
サステナブルに関わる国内外のニュース、ブランド紹介、イベントや製品発売などの最新情報をお届けします。

水道がないのに水が出る キヤノンマーケティングジャパン×FREEが提案する「水革命」
マルエツでは1都3県(東京都、埼玉県、千葉県、神奈川県)計63店舗で、食品寄付ボックスを設置している。これまで回収した約95,000点の食料品は、連携するフードバンク団体を通して支援を求めている子育て家庭や、子ども食堂をはじめとした子育て支援団体、福祉施設、ひとり親世帯等へ届けられた。
実施店舗は次のとおり。
●米類(米・餅など)
●麺類(うどん・そうめん・パスタなど)
●缶詰・瓶詰・のり・佃煮など
●インスタント食品・レトルト食品
●ギフト商品(お中元・お歳暮)
●調味料・食用油・味噌など
●菓子類
●ベビーフード・粉ミルク
●飲料(ジュース・コーヒー・お茶など)
※寄付対象食料品の条件
・未開封のもの
・外装に破損がないもの
・賞味期限が2ヵ月以上残っているもの
・常温保存のもの
・製造者または販売者が表示されているもの
・成分またはアレルギー表示のあるもの
フードドライブ活動とあわせ、マルエツでは子どもたちの健やかな成長と地域の活性化および持続可能な発展につながる子ども食堂を応援するため、306店舗全店に募金箱を設置し、マルエツを利用する生活者とともに「子ども食堂応援募金」を実施している。店頭の募金箱にてお預かりした善意とマルエツからの拠出を、子ども食堂の活動資金として役立てていただいている。活動開始の2020年9月から2023年10月末までの累計寄付額は約8,450万円にのぼる。
お問い合わせ先/株式会社マルエツ
https://www.maruetsu.co.jp/
ELEMINIST Recommends